上周(3月30日至4月3日),大盘在小幅反弹后再度回落,沪指单周下跌0.86%失守3900大关,深成指跌幅达2.96%,创业板指跌4.44%。
板块方面,医药生物、通信、食品饮料等少数板块飘红,电力、地产、煤炭、化工板块大幅回调。概念板块方面,创新药、CPO概念、跨境支付等逆势走强。
医保放量、出海BD井喷、业绩拐点确认,叠加低位资金回流,多重因素共同作用下,创新药板块上周逆势领涨。
多家券商指出,创新药板块正处于“业绩兑现、估值修复、会议催化”的有利阶段,产业链正迎来价值兑现期。
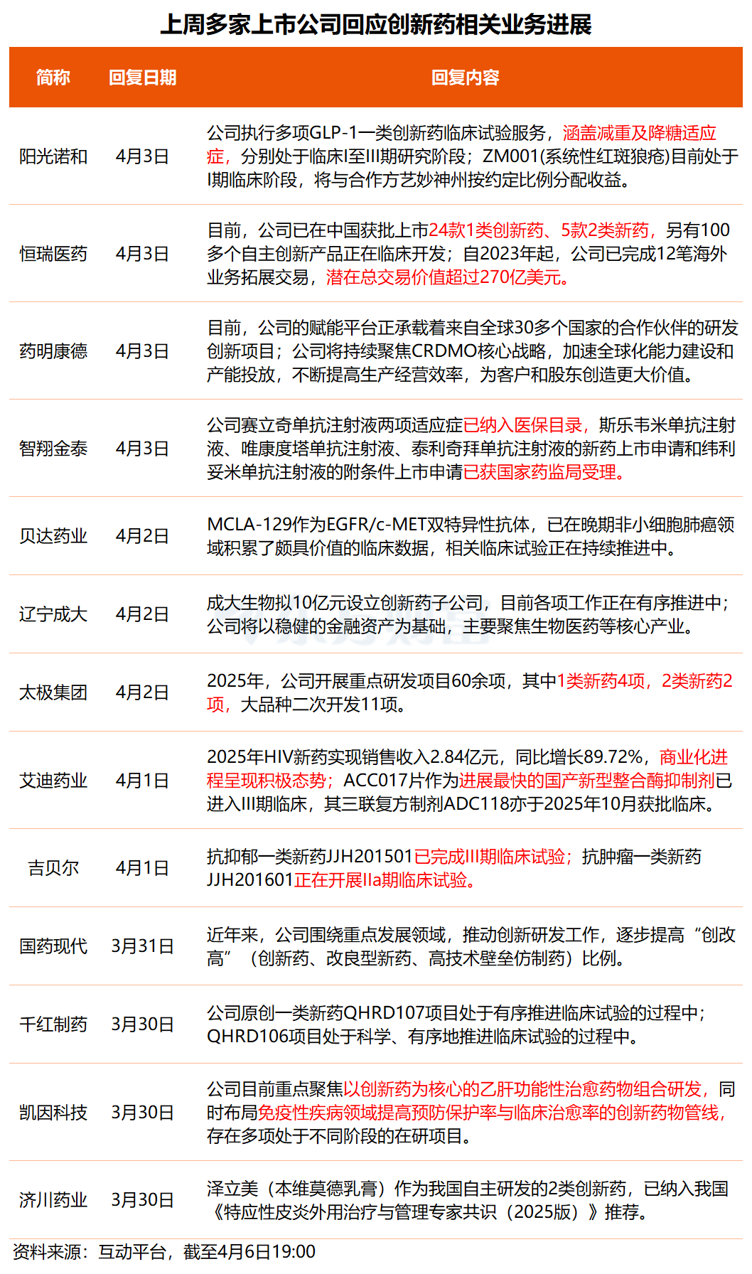
据不完全统计,上周有多家上市公司在互动平台对创新药相关提问进行了回复:
阳光诺和上周五在互动平台上透露,公司全资子公司成都诺和晟泰利用固相合成技术,已经可以稳定合成司美格鲁肽、替尔泊肽等药物,可根据市场及公司业务布局开展深入研究。“公司执行多项GLP-1一类创新药临床试验服务,涵盖减重及降糖适应症,分别处于临床I至III期研究阶段。”
创新药巨头恒瑞医药表示,目前,公司已在中国获批上市24款1类创新药、5款2类新药,另有100多个自主创新产品正在临床开发,400余项临床试验在国内外开展。2025年公司共达成5笔海外业务拓展交易,确认的对外许可收入达33.92亿元 。自2023年起公司已完成12笔海外业务拓展交易,包括对外许可、NewCo和战略联盟等不同模式,潜在总交易价值超过270亿美元。
智翔金泰透露,截至目前,公司赛立奇单抗注射液两项适应症已经纳入国家医保目录,斯乐韦米单抗注射液、唯康度塔单抗注射液、泰利奇拜单抗注射液的新药上市申请和纬利妥米单抗注射液的附条件上市申请已获国家药品监督管理局受理,公司多个产品处于临床试验阶段,同时公司着力构建完善了两个新的技术平台,以期推出更多具有创新性的产品。
吉贝尔上周三介绍称,目前,公司在研产品主要包括抗抑郁一类新药JJH201501、抗肿瘤一类新药JJH201601、抗胃酸一类新药JJH201701、治疗胆囊炎胆结石一类新药JJH201801、降糖新药——桑酮碱胶囊、麻醉镇痛新药、复方降糖新药等产品。其中,抗抑郁一类新药JJH201501已完成III期临床试验;抗肿瘤一类新药JJH201601正在开展IIa期临床试验。


